A Clean Garage
So far, I had found, modified, built, or hacked most everything that was needed to build the gremlin’s garage. I had both Elmo’s classic Corvette and the E-type Jaguar. I had searched high and low for such items as shelves, boxes, wheels, toolboxes, workbench, etc.. Everything that I had previously drawn in the gremlin’s garage background was now in a 3D model spinning on a hard drive waiting to be loaded into the scene.
The only thing missing was the garage itself.
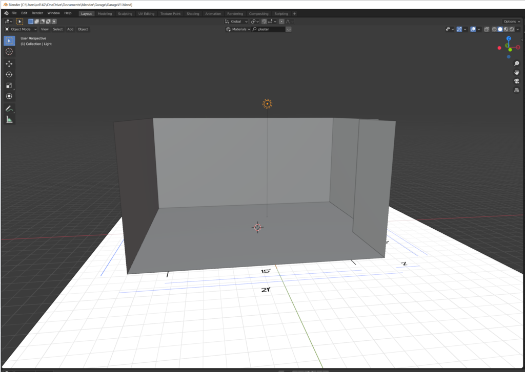
The logical starting place for building a garage, I felt, would be the floor plan. From there I could easily add the walls and ceiling and then fill the garage with all of the items that I had collected.
Here is the simple floor plan from which I started. I loaded the floor plan into Blender as a reference image and used it much like a blue print. It was a simple matter to add walls and the ceiling.
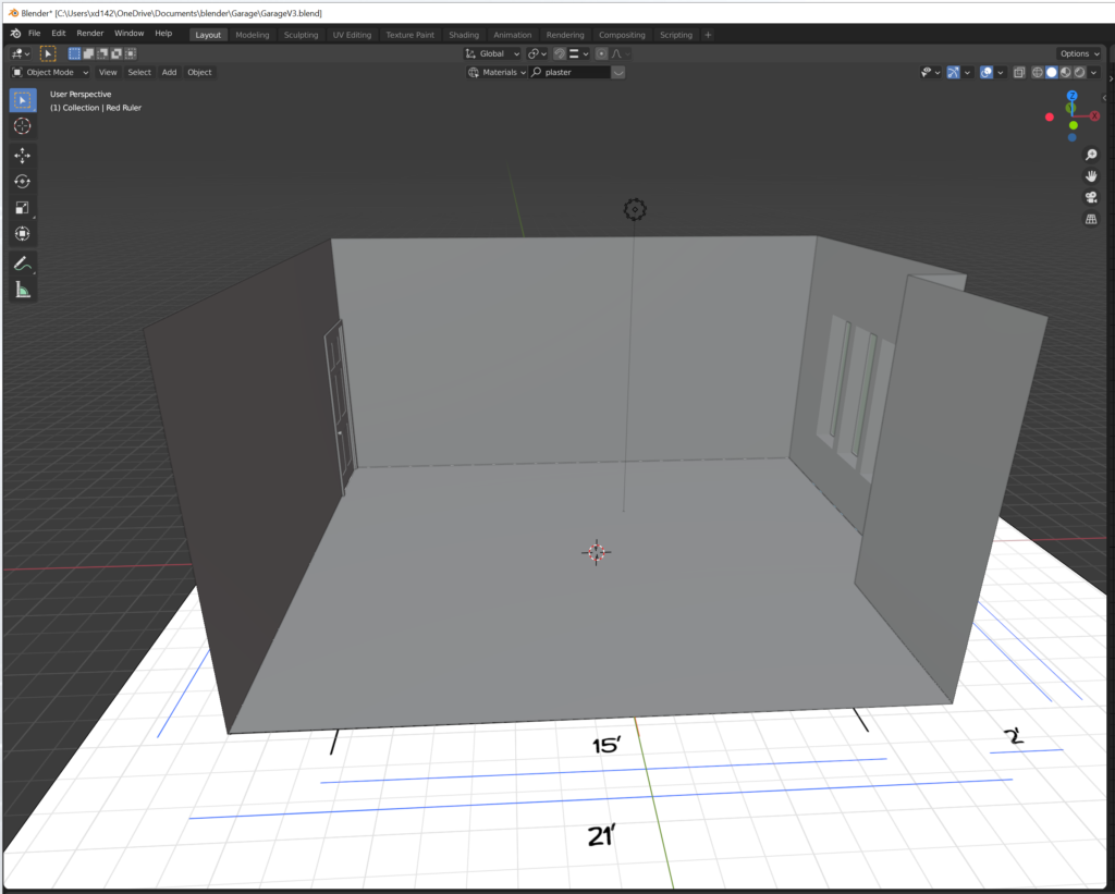
From there, I needed to find a door and some windows. I quickly found a free-bee door online and added it to the scene but the windows were a little trickier. The windows, window seals, and glass were added but I didn’t have the window blinds. The window blinds would have to wait until later.
The next big challenge was to add the garage door. I didn’t really want to take the time to put together a garage door myself so I looked online to see if there were any garage doors that looked like what I had previously drawn. Unfortunately, there were no garage doors for free, but there were several modestly priced garage doors that looked the part. I paid for and downloaded a nice-looking model. Upon loading it into the scene, I was disappointed to learn that the garage door would take a lot of work to use it in the way that I intended. Eventually, I ended up with a pretty good representation of what had appeared in the comic, it just took a lot longer than I had planned. Here is what it looked like at this point.
…And this is what I was seeking for when I started down the 3D modelling path:
A fairly complete line drawing for the background. Sure, there a few lines missing and some that need to be retouched but easy enough to fix. Now, I just need to frame the scene in Blender, punch a button and, in few minutes, the background line drawing is generated!
While this is a big improvement in productivity for me, Fubar is having some trouble grasping the concept. 
8 thoughts on “Pesky Gremlins Comic 715 – A Clean Garage”
Jerry Keslensky
You have set a new standard for prop creation that will be hard for anyone to match. Now you are branching out into environment development. Cheers and applause all around.
H Stacy
Thanks JP! I doubt that I am the first one to do something like this but it should take a lot of the drudgery out of creating backgrounds. However, I still have a ways to go. That’s why the cartoons are only showing up on the website.
David Hurley
Now that would be frustrating!
H Stacy
If Fubar had been on time for the weekly staff meeting, none of this would have surprised him. 🙂
Tony McGurk
Colour theft is serious business. I’m thinking that it was a cartoonist who only draws in B&W out to level the playing field
H Stacy
Fubar has taken your suggestion to heart and is now investigating B&W comics strips for a sudden infusion of color.
Binky
Of all the models you’ve made, something large like the garage is actually a lot simpler than a lot of them.
Maybe you could let the Gremlins have a go at that spray paint collection you showed us a while back.
H Stacy
You are absolutely right! The garage itself was much easier than many of the smaller items that I had done previously. For all intents and purposes, the garage is just a big box. Now, it just a matter of stuffing it with all of those other 3D items that I have been collecting.
Once the garage is loaded up, there will be plenty of items for gremlin mischief. The spray paint collection is just one of them. (be sure and look for the chainsaw!)